How Enterprises and SMEs Approach Procurement Differently
The procurement landscape is undergoing rapid transformation, shaped by technological advancements, competitive pressures, and evolving government regulations. In 2023 alone, U.S. federal agencies spent over $759 billion on contracts. The competition for these contracts is fierce, and understanding how enterprises and SMEs navigate bidding is essential to building a winning procurement strategy.
Enterprise Bidding Strategy: Scale, Compliance, and Incumbency
Research from GAO and Deloitte shows that enterprises benefit from economies of scale, dedicated bid teams, and an incumbency advantage—where contracts are often awarded to past vendors due to established relationships and risk mitigation. However, they face hurdles such as multi-layered approval processes, detailed compliance requirements, and the need for extensive internal coordination.
- Large-Scale Operations: Enterprises review and respond to hundreds of RFPs per month, requiring automation and compliance oversight.
- Regulatory & Compliance Burdens: Federal and state contracts demand rigorous adherence to security and financial regulations, increasing bid complexity.
- Multi-Tiered Decision Making: Dedicated proposal teams, legal, finance, and executive approval layers shape the go/no-go process.
- Cost-Competitive Bidding: Many enterprises balance aggressive bidding strategies with maintaining profitability in execution.
SME Bidding Strategy: Agility, Specialization, and Set-Asides
Conversely, SMEs often find success by targeting niche markets, leveraging speed, and capitalizing on small-business-friendly procurement policies. The U.S. Small Business Administration (SBA) reported that 28.3% of total federal contract dollars ($178 billion) were awarded to small businesses in 2023, thanks to set-aside programs.
- Selective Bidding: SMEs review fewer RFPs (typically 2-10 per month) but focus on high-probability opportunities.
- Faster Decision Cycles: Without complex approval layers, SMEs can respond faster but may lack strategic bid analytics.
- Limited Compliance Requirements: While enterprises face extensive regulations, SMEs bidding on smaller contracts often navigate a simpler process.
- Subcontracting & Teaming: SMEs frequently enter the procurement market as subcontractors to larger prime vendors.
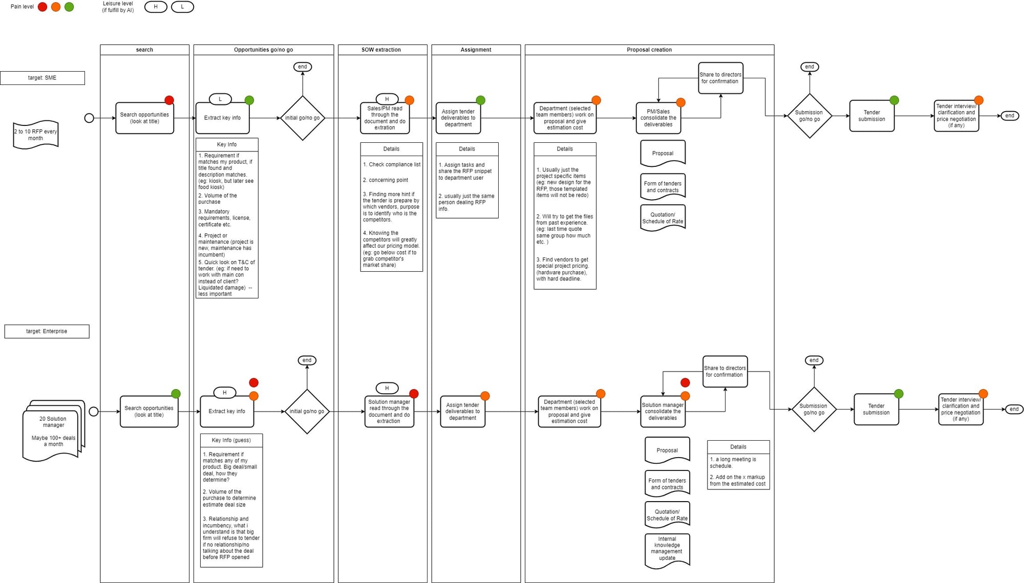
Visual Insight: How Enterprises and SMEs Approach Bidding Differently
The diagram below, created by CLIWANT, illustrates how enterprises and SMEs handle bidding at each stage of the process and the pain points they encounter.

1️⃣ Search & Opportunity Evaluation
- Enterprises (Low Pain – 🟢): Enterprises have networks with agencies, pre-sales strategies, and lobbying efforts, allowing them to collect and access RFPs efficiently—even before they are officially posted.
- SMEs (High Pain – 🔴): Without established networks, SMEs must manually search and evaluate multiple RFPs, making it challenging to identify the best opportunities with limited resources.
2️⃣ Go/No-Go Decision
- Enterprises (High Pain – 🔴): Large teams and complex internal reviews make the go/no-go decision a lengthy process. Enterprises must evaluate project feasibility, resource allocation, and financial risk before proceeding.
- SMEs (Low Pain – 🟢): SMEs often rely on instinct and quick decision-making, with minimal internal review. They prioritize getting involved in as many projects as possible without extensive analysis.
3️⃣ SOW Extraction
- Enterprises (High Pain – 🔴): Large projects often come with RFPs that exceed 1,000 pages, requiring multiple teams to extract key details, making this a labor-intensive step.
- SMEs (Moderate Pain – 🟠): While SMEs may not have dedicated specialists, their RFPs tend to be shorter and less complex, making SOW extraction more manageable.
4️⃣ Assignment
- Enterprises (Moderate Pain – 🟠): Coordination across multiple departments for task allocation can slow down the process.
- SMEs (Low Pain – 🟢): With smaller, leaner teams, SMEs can assign tasks quickly and move forward without bureaucratic delays.
5️⃣ Proposal Creation
- Enterprises (Moderate Pain – 🟠): Compliance-heavy proposals require significant input from multiple departments, increasing complexity.
- SMEs (Moderate Pain – 🟠): SMEs must carefully balance speed and accuracy in their proposals, often working with limited resources.
6️⃣ Submission & Negotiation
- Enterprises (Low Pain – 🟢): Established processes and experienced teams streamline the submission and negotiation phase.
- SMEs (Moderate Pain – 🟠): SMEs may struggle with contract negotiations due to less leverage and prior experience.

At CLIWANT, we've mapped the bidding process to uncover inefficiencies and optimize it with AI. This image captures real brainstorming sessions where we identified industry pain points in enterprise and SME bidding strategies.
Key Takeaways
- Enterprises operate at scale with structured processes and extensive compliance requirements.
- SMEs focus on agility and specialization but may lack access to competitive intelligence and analytics.
- Both need effective bid selection strategies to maximize efficiency and success.
Coming Next: In the next post, we’ll explore why structured go/no-go decision-making is the foundation of a successful procurement strategy.
🔔 Subscribe to get the latest insights!
📧 For inquiries, email patrick.han@cliwant.com